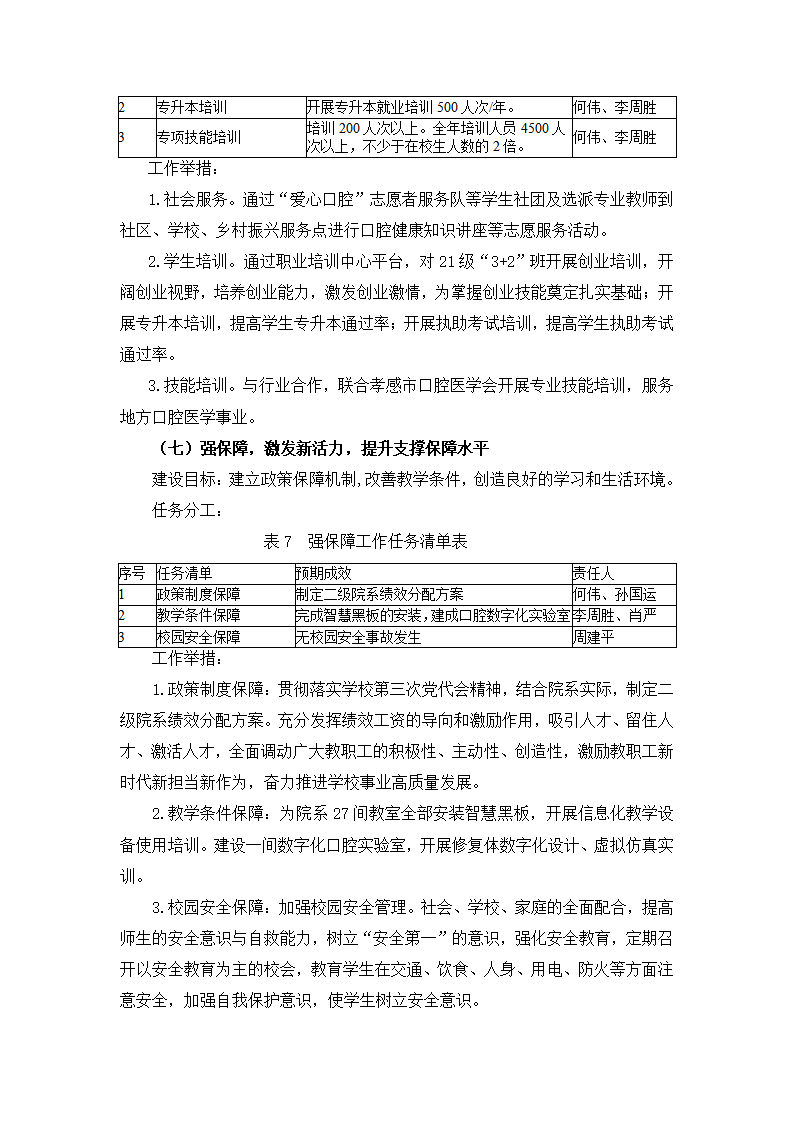
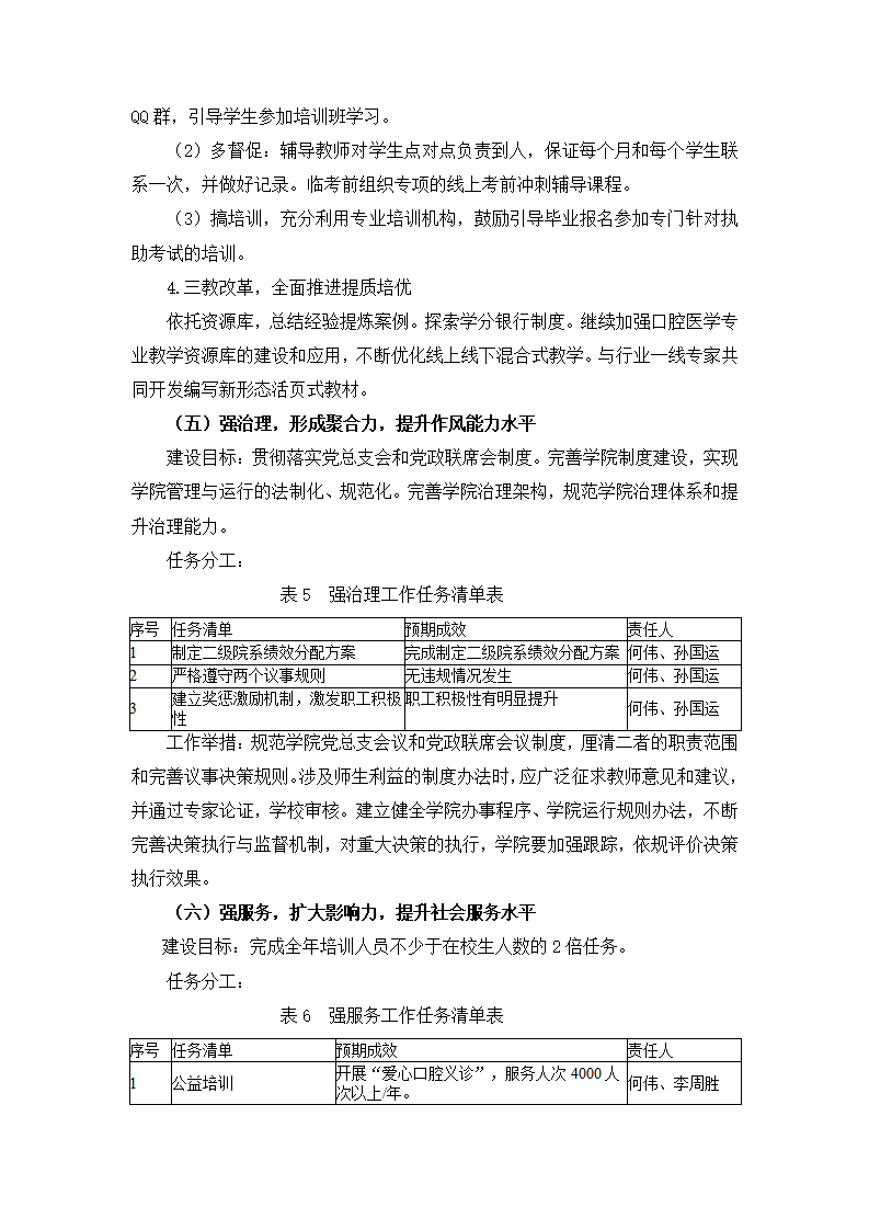
william威廉英国官网
站内搜索:
当前位置: 首页 >> 公告通知 >> 正文

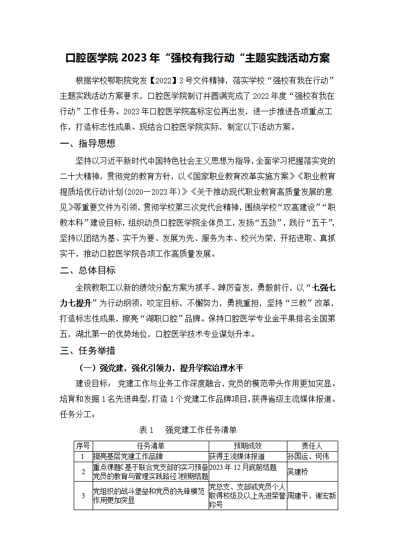
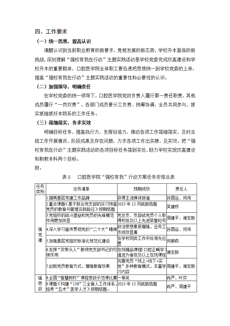
william威廉英国官网2023年“强校有我行动”主题实践活动方案

日期:2023-04-17 18:36 作者: 阅读:[]


 


 


 


 


 


 


 


 


 

关闭